Fully Sovereign
On-Prem GenAI Platform

Built for Telecom, Banking, Government & Enterprises

Data Sovereignty
On-Premise Deployment
Arabic Language Support

Why Choose GoAI Sovereign Platform

Purpose-built for organizations that require complete control over their AI infrastructure

Fully On-Prem & Air-Gapped

Complete data sovereignty with air-gapped deployment options. Your data never leaves your infrastructure, ensuring compliance with the strictest regulatory requirements.

Enterprise-Grade Architecture

Built on proven enterprise infrastructure with high availability, horizontal scaling, and a 99.9% uptime SLA. Production-ready from day one.

Optimized for Arabic & Regulated Sectors

Native Arabic language processing and industry-specific models fine-tuned for telecom, banking, and government use cases across the MENA region.

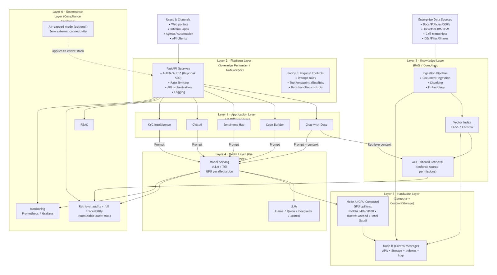
GoAI Sovereign Platform v1 Architecture

A comprehensive, modular architecture designed for enterprise-grade AI deployments with complete data sovereignty and regulatory compliance.

Latest Insights

Explore Our Blog

Discover cutting-edge insights, tutorials, and stories from the world of technology.

The Dawn of Sovereign AI: Redefining Digital Power in the GCC
Sovereign AI & Strategy

The Dawn of Sovereign AI: Redefining Digital Power in the GCC

Why GCC nations and enterprises must own their AI infrastructure, data, and models to secure digital sovereignty and long-term competitiveness.

April 2, 20259 min read
Read More
Beyond the Chatbot: 5 GenAI Use Cases Revolutionizing GCC Financial Services
GenAI in Financial Services

Beyond the Chatbot: 5 GenAI Use Cases Revolutionizing GCC Financial Services

From automated regulatory research to hyper-personalized wealth management and advanced fraud detection, discover high-ROI GenAI use cases in GCC banking.

March 20, 20258 min read
Read More
The AI Risk Checklist for MENA CTOs: From Data Privacy to Model Explainability
AI Governance & Risk

The AI Risk Checklist for MENA CTOs: From Data Privacy to Model Explainability

A practical, board-ready checklist to manage technical, ethical, and regulatory AI risks across MENA enterprises, from data privacy to explainability and bias.

March 5, 202510 min read
Read More
Home | GoAI